摘要:自2010年国际上倡导发展监管科学以来的10年间,对监管科学这一新学科的发展及其研究开发新的工具、标准和方法来评估受监管产品的安全性、有效性、质量和性能,为指导药物创新、评估、质量、安全性和有效性产生了积极作用。从6方面回顾和论述:(1)世界药品监管科学10年发展概况;(2)国际政府-产业-科学研究3方面的积极合作,特别是非政府机构推进国家管理部门重视监管科学的发展;(3)结合国情重视中药研发的监管科学建设;(4)推进生物技术药物监管科学的最新发展动向;(5)中国药品监管科学行动计划对提高监管水平的新引擎作用;(6)在疫情特殊时期监管科学为防控新冠肺炎(COVID-19)所获得的成绩和存在的问题。最后,为推进监管科学在我国的发展提出10条建议。
世界药物研发模式是一条相互制约的转化研究模式,具有周期长、费用高、成功率低等特点。研发能否成功,不仅与医学和药学科技问题有关,还与监管科学向科学监管的转换有关。从新药研发三大因素角度思考,上述转化研究与从实验研究过渡到临床研究过程所用模型和方法、新药产业化研发和产业应用的可持续性、医药新产品研发及审批过程的科学性和公正性、药品流通和临床应用的科学性有关。为应对新药研发成功率较低的挑战,美国食品和药品监督管理局(FDA)自2004年以来发布了多个白皮书[1-5],系统地回顾、分析并改进已实行近半个世纪的药品监管策略。
监管科学(Regulatory Science)是近10年发展形成的前沿学科,受到了美国FDA为首的各国药品监管部门的高度关注。为引起科学界和管理界的重视,美国FDA原任局长Hamburg MA博士于2011年为《Science》杂志撰写社论,系统阐述了推进监管科学的重要性[6]。
1 世界药品监管科学10年发展回顾
监管科学研究旨在开发新的工具、标准和方法来评估受监管产品的安全性、有效性、质量和性能。该学科是监管决策的基础,是用于人用药和兽药整个生命周期中评估其质量、安全性和有效性的科学。在医药产品开发和评价中,所用的科学技术必须进行改进,在毒理学的现代化、推动临床评价和个体化医疗的创新、创造新的方法以改进产品的生产工艺并提高产品质量、确保食品药品监管机构已经为创新技术的评估做好充分准备、借助信息科学利用好各种数据、推行以预防为主的食品安全体系、加快制定医疗对策以抵御各种威胁和进一步发展社会和行为科学以帮助消费者在选择产品时做出知情决策等8方面有重要作用。笔者作为国内早期研究监管科学的药学工作者,先后以4篇论述系统介绍该新生学科发展的历史,分析药品监管和监管科学的进展[7-10],认为近10年来的主要发展集中在以下5个方面:
(1)通过促进前沿创新医药科学发展,推进生物医药创新,为保障全球食品和医药产品供应链安全等方面取得了巨大的成就。努力改善民众用药安全和质量的核心科学是药品监管决策的基石。
(2)在推进医药产品安全性和有效性方面,推出了人用药配药新监管措施和保障药品供应链的规定,为继续加速药品审评的速度和效率,也推出了功能强大的新工具以加速“突破性治疗药物”的研发和审评,加快药品或生物制品的研发,必须有突破性认证、优先审评和/或快速通道状态结合的加速审评系统的支持。
(3)在医疗器械方面,基于风险的机制,为确保患者安全,建立唯一器械识别码用以提高医疗器械的可追踪性和安全性,必须保证供应商能够用安全、准确、可靠的测试结果,继续推动诊断测试、指导治疗决策服务。
(4)在医药产品中心的个性化医疗时代,许多癌症药物被越来越多地伴随着诊断测试,可以根据患者的肿瘤遗传特征选择药物,为患者提供了更有效的响应曲线和/或降低可能的副作用。
(5)重视监管科学发展,利用新科技、新方法、新工具为安全有效的新药及新疗法之间的纽带,为保障公众健康和促进产业发展的平衡方面积累了丰富的经验与成就。
监管科学的真正发展可以认为是始于2010年。美国FDA为推进监管科学研究的世界发展,特别希望使其推进创新研究发展,于2011年组织召开了第一届全球药品监管科学峰会(GSRS),此后每年一届,每届峰会均有来自各国药监部门、制药行业和学术机构的官员及专家参加。强调监管不应该是产业发展的障碍,而是实现有意义和持久创新的切实路径。
GSRS峰会试图为全球医药创新产品的监管政策制定者、前沿科学家、转化医学以及生物尖端科技创业者提供一个协同创新平台。每届GSRS会议都邀请多位来自世界主要国家的监管科学家和行政管理部门的专家担任全球监管科学委员会(Global Regulatory Science Board,GRSB)委员。通过GSRS对生物医药界新兴的研究热点问题是如何促进医药创新成果的转化和临床应用进行讨论,监管科学是推动医药产品创新的重要学科和前瞻科技领域[11-12]。
世界监管科学促进创新药发展举措收到实效:(1)通过新药评审沟通活动,促进药物开发;(2)促进在药物开发过程中与临床试验发起人交流;(3)促进生物标志物与药物基因组学应用,促进以患者报告和其他重点评价工具开发;(4)促进罕见病药物开发;(5)在新药审评中使用风险效益评价工具;(6)以患者为中心的药物开发项目,召开相关会议公布总结报告;(7)药品安全体系现代化,评价风险评估与减低策略(REMS)的实施效果,促进REMS标准化以进一步融入医疗保健体系;(8)通过主动监测体系开展药品安全性评价,促进药物警戒现代化;(9)提交eCTD文件提高效率,提高药品审评效率;(10)加速新药审评,促进新药和原创性生物大分子药审评透明度与沟通交流项目,以促进创新药审评审批。
世界许多国家为了推进监管科学的发展,其研究方向和思路也要创新,才能适应创新发展[13-26]。在过去的10年里,当相关的立法在欧洲开始生效时,很少有新的授权的细胞产品,这意味着产品开发是困难的。近些年欧盟很关注基于细胞的药物临床前开发过程中面临的科学问题[13],并解释了从欧洲监管机构获得产品开发支持的一些现有机制。细胞疗法这一术语所包含的产品类型范围很广,如果将适用于一种产品的特定评论应用于另一种产品,则可能不适用。因为,从根本上不同的产品可能需要不同的开发方法。在大多数情况下,临床前开发并不是产品未获许可的原因,关键是要证明病人受益于产品,这里描述的临床前问题需要得到解决,以达到开发的目的。
推进监管科学需要与推进监管实践相结合[22]。监管科学项目的目标应该是对监管实践、药物开发或公共卫生产生影响,但这些结果可能是不可见的或无法直接测量的。所有项目的规划都应包括对目标实现情况的评估,项目的多中心数据库研究方法中应考虑检测性能的影响,其研究利益、风险、综合评价和表示方法的评估和测试方法的发展有贡献。
2 推进国家管理部门重视监管科学的发展
中国药品监管科学研究是从非政府机构(NGO)开始的。2008年笔者组织药品评价专家访问美国FDA的研究机构,并建立了专门人才培养通道。2012年,以“药物评价和监管领域新兴技术”为主题的监管科学第二届全球峰会在中国杭州举行,会后特意要求本届峰会主席访问了天津,为医药企业和监管人员做专场学术报告。2018年第八届全球峰会在中国北京举行,这是历届峰会参加人数最多的大会,在开幕式上,笔者作了题为《监管科学在中国的发展》的主题特约报告。我国专家还参加了2015年的峰会。2013年,国内第一个食品药品监管科学机构——天津滨海食品药品监管科学研究中心在天津药物研究院成立,同年中国药品监督管理研究会成立,对促进我国药品监管科学发展起到积极推动作用。2015年,北京大学亚太经合组织监管科学卓越中心在京成立。
2017年在北京举行了一次中美药品监管的圆桌会议,中国工程院桑国卫院士、刘昌孝院士和张伯礼院士以及原国家食药监管总局药审中心专家参加,重点研讨中药和植物药的科学监管问题,笔者作了题为《中药质量标志物与中药质量控制》报告。2017年中国工程院启动了“监管科学战略发展咨询项目”,2018年,宁光院士和刘昌孝院士等专家完成该咨询报告;同年清华大学成立了国内第三个监管科学研究机构。
3 结合国情重视中药研发的监管科学建设
2008年新药创制重大专项启动以来,紧密围绕构建国家药物创新技术体系目标,在我国新药研发和公众用药安全等方面获得重大进展。药品监管科学是近十几年发展形成的前沿学科,受到世界科学界和管理界的重视[9,27]。中药监管科学发展与现实存在问题,需要理论创新、药物创新、技术创新、方法创新和应用创新。启动以中药临床为导向的中药安全性评价研究,构建中药安全性和质量控制体系。笔者认为通过监管科学研究,制定科学规范的中药质量标准和评价指导原则和技术指南,推进中药材、中药饮片和中成药,特别是经典名方制剂品种示范研究,有利于中药产业健康科学发展。结合当前的中药监管科学问题,加强药材和饮片的基础研究、中药注射剂质量疗效的再评价研究、经典名方的开发和简化申请的监管科学研究,提出监管科学研究顶层设计,制定技术原则与技术指南,有利于药典品种和市场产品的质量和临床有效性及质量可追溯性。
食品药品监管科学研究制定了医药创新产品的监管政策、监管法规构建方法、产品创新技术策略以及各类创新产品的标准等,用于评估医药创新产品,但对中药的“药材-饮片-成药”全过程监管的“复杂性”和“变异性”等的科学监管均有难度。监管科学研究的顶层总体设计中,必须考虑两个研究原则,在中药发展的历史根据上,其研发属于从“临床-试验-临床”的“逆向转化”研发,要区别药典收载品种处方与历代传承的方药组成和制备方法的差异;还要按照循证医学原则开展疗效再评价的研究设计原则,发挥国家药品审评中心、国家药典委员会、国家药品监督管理局、国家中医药管理局监管科学研究院和监管科学研究中心的协调作用,为基于循证医学的临床有效性评价奠定基础。
循证医学是中药临床研究作为验证中药临床疗效和安全性的重要方法,促进了中医药的发展和推广。随着临床研究方法发展和完善,基于古代经典的临床认识,中药临床研究的方法学是保证研究质量重要问题。运用循证医学知识服务中药临床研究,完善中药研究理论和临床实践方法,建立中药临床评价体系,促进中药学的发展,成为基于证据的研究新思路和新方法。但是,从已经发表的中药临床研究的情况来看,在试验设计,如随机对照试验设计、诊断标准、规范化和量化的疗效评价、中医治疗“治本”与“治标”关系、方剂组成与增效-降毒标准、中药注射剂临床实践、上市后安全性研究进行科学的前瞻性探索研究十分必要。
4 推进生物技术药物监管科学的最新发展
2019年6月11日,美国多部门联合签发主题为“实现生物技术产品监管体系现代化”的备忘录,要求对生物技术产品具有管辖权的美国FDA、美国环境保护署(EPA)、美国农业部(USDA)3家政府机构更新《生物技术产品监管协调框架》[28],并制定长期战略,确保监管系统对新兴生物技术产品发展作好应对。
该举措核心目标有三:一是在推动科技发展的同时,继续保护健康和环境;二是确保公众对监管体系的信心;三是通过提高生物技术产品监管的透明度、协调性、可预测性和效率,防止对未来创新和竞争力带来不必要的障碍,推动生物经济的发展。新发布的备忘录标志着美国正式启动生物技术产品监督管理体系的全面改革,将加速美国对生物技术产品的监管体系现代化。该举措对于我国优化完善科技创新体系、发展生物科技产业也具有重要启示。
美国生物技术产品监督管理体系随着政府监管机构职权的扩张,也面临着管理系统复杂和可能抑制创新的挑战。在建立生物技术产品监督管理体系过程中,对生物技术产品具有管辖权的政府监管机构也都改进了监管条例和指导文件,使得用于评估和管理生物技术产品健康与环境风险的系统变得复杂。
美国现有的生物技术产品监管体系能够有效保护健康和环境,在某些情况下,机构管辖范围的不确定性会带来不必要的成本和负担,如审查缺乏时间可预测性等情况。这些成本和负担限制了中小型企业应对监管程序的能力,使公众很难理解如何确保这些产品的安全性,进而有可能延缓经济增长,阻碍创新和竞争力。美国政府认为,需要进一步更新协调框架,促进政府通过监管体系进行合理监管,并提高透明度,同时继续为推动创新提供科学的监管框架。
美国FDA谨慎地关注自己的研究和利益相关者的拓展,以便支持应对这些挑战的努力。设立生物制品评审与研究中心(CBER)负责生物制品与相关产品的评审监管。为了突出今年利益相关者拓展的一个方面,启动了互动计划。CBER初始目标是为CBER产品提供监管建议,使发起人能够在新药临床申请会议之前同当局取得初步非正式协商。为达到或超过处方药申请者付费法案VI和医疗器械使用者收费修正案的预期,CBER还代表《21世纪治疗法案》发起或完成了相关工作,以及提供患者在监管决策方面的经验、向研究机构提供资助、起草再生医学指南等。与国外监管机构签订了互认协议(MRA),CBER评估了14个国家的监管机构,确保他们对该中心监管的医疗产品的检验能够按照MRA的要求得到FDA的认可。CBER继续评估了剩余欧盟成员国能否履行2018年12月和2019年7月的承诺,军事人员使用冻干血浆产品的紧急使用授权(EUA)。在此背景下,美国三方肩负生物技术产品管理职责的机构推进监督管理职能现代化,对我国发展生物技术和产业,推进生物技术产品监督管理具有重要的参考价值和启示意义。
2018年8月,美国FDA颁布了“生物类似药行动计划”(Biosimilar Action Plan Introducedto Kick-Start the Biosimilar Market, BAP)[29],以加速其研发和市场化。为此行动计划成立了专门的机构(Office of Therapeutic Biologics and Biosimilars),提供专门的审评模板以及为生物类似药开发机构提供详细的指导,例如如何判断相似性的统计学工具等。
BAP侧重于4个方面:研发和审批高效;科学和监管明确;沟通有效;减少钻FDA要求的空子或者在竞争方面的其他延迟策略。作为BAP的一部分,FDA致力于鼓励创新和竞争,通过以下方式采取行动:(1)开发和实施新的FDA审评工具,例如生物类似药和可互换产品的标准化审评模板;(2)为生物类似药申办人提供信息资源和研发工具;(3)强化紫皮书使其更有用;(4)探索与国外监管机构签订数据共享协议的可能性,以促进对非美国许可的参照产品的使用。
FDA成立治疗用生物药和生物类似药办公室:(1)继续向医疗保健专业人员提供有关生物类似药和可互换产品的教育;(2)发布关于生物类似药标签的指南;(3)提供关于证明可互换性的更多澄清;(4)提供关于分析方法的更多澄清和灵活性,以支持生物相似性的证明;(5)向产品研发人员提供关于产品质量和生产工艺的更多支持;(6)参与有关生物类似药计划的公开对话。为此行动开发增强版的紫皮书。其内容包含有关已获批生物制品的更多信息,并提供现代化、互动式的用户体验。目前的紫皮书仅包括产品名、生物制品上市申请(BLA)号、许可日期等。该行动计划提出的背景是美国政府的医疗控费,其目的是加速生物类似药/可替换产品的开发以及限制原研厂商对生物类似药的阻碍。
大分子药物(macromolecules)也被称为生物制品,是指应用普通的或以基因工程、细胞工程、蛋白质工程、发酵工程等生物技术获得的微生物、细胞及各种动物和人源组织和液体等生物材料制备的用于人类疾病预防、治疗和诊断的药品。因此,它涵盖了蛋白、抗体、疫苗、细胞治疗、核酸药物、基因治疗等等。由于单抗热和CAR-T热,业界往往会误解生物药物就这么两类。从监管科学角度,认为大分子创新药可以从5方面考虑:(1)交叉学科的新技术开发,比如人工智能和材料科学;(2)扩大大分子药物的应用空间,比如打破血-脑脊液屏障;(3)蛋白质深度工程化,增加成药性;(4)蛋白质和基因治疗、基因编辑的结合;(5)新组合和多功能大分子药物。
近年来,我国生物技术产品研发发展很快,各监管机构在履行职责权限、优化运行机制方面取得重大进步。我国政府高度重视生物医药产业发展,在《十三五国家战略性新兴产业发展规划》中,将生物医药列为国家八大战略性新兴产业予以重点建设和扶持。国家药监局在生物制品方面,先后出台了《细胞治疗产品研究与评价技术指导原则(试行)》《生物制品批签发管理办法》等重要规章制度,对产业健康规范发展起到了积极推动作用。根据2018年7月19日,国家药品监督管理局组织召开生物技术药物研发和产业发展状况报告的信息,疫苗、程序性死亡受体1(PD-1)抗体药物等生物制品在我国陆续上市,获得社会好评。构建生物医药新体系,推动生物医药行业跨越升级,创新生物医药监管方式,鼓励和加快新药研发,提升药品质量,更好满足公众临床用药需求,是药品监管部门的一项重要任务和面临的新挑战。国家药监局将密切关注国际医药产业发展和监管新动态、新趋势、新变革,积极学习新知识、新技术、新工具,不断增强监管能力和水平,更好地保障公众用药安全。但作为全球第二大经济体,与生物技术发展趋势相比,市场产品主要依靠进口。从监管科学角度来看,监督管理协调框架和管理机制在具体生物科技产品监督评审等方面暴露出难点,如生物相似药物临床前和临床评价等严重制约了科技和产业和发展,反映了管理监督机制的局限性。
5 药品监管科学行动计划是提高监管水平的新引擎
2019年的4月30日,国家药品监督管理局的中国药品监管科学行动计划正式启动实施,监管科学成了加快药品安全治理体系和质量监管能力的“新引擎”。2019年7月,监管科学行动计划首批重点项目正式启动,国家药品监督管理局协调安排中国食品药品检定研究院、国家药典委员会、药品审评中心、药品评价中心、医疗器械技术审评中心等有关单位,在药品、医疗器械、化妆品3个领域开展9个重点项目的研究。国内知名高校和科研院所纷纷加入药品监管科学的9大重点行动计划,不断为药品监管提供新工具、新方法、新标准和新制度。
2019年6月27日,国家药品监督管理局与中国中医科学院、北京中医药大学成立中药监管科学研究中心、中药监管科学研究院,重在破解中药审评与监管难题、推动中药创新的政策和机制研究、加强中药监管科学人才培训合作、构建数据中药智慧监管模式。
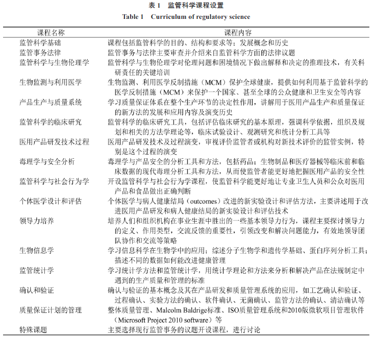
2019年11—12月,国家药品监督管理局批复山东大学、沈阳药科大学、华南理工大学和北京工商大学为化妆品监管科学研究基地等。这些依托国内知名高等院校、科研机构建设的国家药品监管科学研究基地对进一步提高药品监管效能和水平发挥大学优势,紧紧围绕我国药品创新发展和监管科学的战略需求,聚焦药品科技前沿、科技成果转移转化、高端人才培养、药品监管新方法、检验检测新技术、标准制修订、风险分析和预警、安全评价、应急处置等重点领域开展研究,有利于原创性研究和科技攻关,其产出成果有力服务了药品监管大局,达到科学监管。笔者认为应该发挥院校在培养高端监管人才的优势,建议在专业人才培养从以下课程入手是完全可行的[8](表1)。
6 监管科学在防控新冠肺炎(COVID-19)中的作用
2020年伊始,COVID-19疫情暴发,干细胞疗法被列入COVID-19患者的治疗方案中。《细胞和基因治疗产品技术评价与监管体系研究》项目作为药品监管科学行动计划9大项目的行动之一。研究项目成果快速转化为干细胞治疗COVID-19的临床试验设计的考虑要点和申报资料要点,明确了技术审评标准,规范了相关产品的研究和申报。国家药品监督管理局批准中国科学院动物研究所干细胞项目和北京贝来人脐带间充质干细胞开展重症患者的临床试验。国家药品监督管理局根据应急审评原则,于今年3月5日发布了《肺炎CT影像辅助分诊与评估软件审评要点(试行)》,成为“人工智能医疗器械安全有效性评价研究”的阶段性成果的一部分。
2020年1月31日,美国卫生与公众服务部(HHS)发布了与COVID-19相关的突发公共卫生事件声明,随后FDA发布关于在COVID-19疫情期间开展药品临床试验的指南(FDA Guidance onConduct of Clinical Trials of Medical Products during the COVID-19 PublicHealth Emergency)[30]。该指南旨在提供COVID-19疫情期间的一般注意事项,帮助申办方必须确保试验参与者的安全性,保持药物临床试验质量管理规范(GCP)合规性,并尽可能降低对试验完整性的风险。在这一突发公共卫生事件时期,该指南的实施并未事先征求公众意见,原因是FDA认为就本指南事先征求公众意见的做法不可行或不适当。尽管COVID-19防控措施对试验的必要性和影响会因许多因素而不同,包括研究疾病的性质、试验设计和研究开展的地区,FDA提出一般注意事项,以帮助申办方确保试验参与者的安全性,保持GCP合规性,并尽可能降低对试验完整性的风险。
2020年5月5日,我国药品审评中心(CDE)发布了疫情期间临床试验管理指南征求意见稿,该指南对于行业具有指导意义[31]。该指南与EMA和FDA的指南中内容有很多相似之处,虽然略显迟些,但可看到监管部门在应急管理方面的进步。COVID-19疫情期间的药物临床试验面临诸多困难和挑战。药物临床试验从启动、实施到形成研究报告均需要一些特殊考虑。为保护好受试者安全,落实申请人主体责任,保证临床试验质量和数据准确、完整、可溯源。监管部门将与申请人、研究者通过及时沟通交流来完善特殊时期的药物临床试验管理工作。受疫情影响,传统临床试验面临着许多实际问题,可考虑选择远程虚拟临床试验方法,借助智能化临床试验系统来设计试验方案,选择试验机构和研究者,避免受试者入组竞争等。可利用社交媒体发布试验信息进行患者招募,受试者注册成功后完成电子知情同意书并获得受试者认证,受试者通过物流方式收到药物。随着临床试验电子化系统中远程检查和数据管理系统建设的逐渐成熟,疫情期间可采用远程的数字化技术来有效开展药物临床试验。
全国上下奋战疫情,急需药物给商家带来了发展机遇和挑战,也同时带来了临床研究的“热潮”。由于抗病毒疗法的针对性极强,任何“可能有效”的疗法必须在严格试验设计、疗效评价标准、开盲数据统计分析、风险评估依据、基本的医学理论依据等方面做好准备,才能开展临床试验。截止2020年4月底,在疫情爆发的近3个月内,已经有近600项临床研究被注册于中国临床试验注册中心(ChiCTR),急患者所急获得史无前例的发展。
按照国际医学期刊编辑委员会(ICMJE)的标准,ChiCTR接受在中国和全世界实施的临床试验注册,将临床试验的设计方案及一些必要的研究信息向公众公开;将注册试验信息提交世界卫生组织国际临床试验注册平台供全球共享。“随着临床研究逐步走向规范化、透明化、国际化和共享化,临床研究注册的重要性和必要性日益显现。能保证涉及卫生保健决策的所有人员,提高研究透明度,并最终加强科学证据基础的有效性和价值。所有干预性试验的注册均被视为一种科学、伦理和道德责任”。因此,研发机构在其网站注册的项目必须满足其设计方案、必要的研究信息向公众公开,经得起同行专家的评议[32]。
开展药物临床试验,必须符合伦理学原则、法规原则和科学原则,三大原则缺一不可。其中伦理学原则要求受试者最大程度受益和尽可能避免伤害。在法规原则上也首先保护受试者的权益,医学伦理原则的赫尔辛基宣言一直在完善[33]。在疫情急救医学的非常时期,开展循证医学研究新药试验项目需要创新、需要科学、需要严谨[34]。只有坚持这三大原则,才能保证“科学、规范、严谨、诚信”的临床研究学风。
严谨科学的卫生统计学、与流行病学有关的研究在任务艰巨、条件复杂情况下,也很难执行《关于科学、规范、有序地开展新型冠状病毒肺炎相关临床试验的建议》[35],同意参与讨论的专家呼吁和建议注意以下原则:(1)研究者需要自律,严谨科学地设计临床试验,避免利益冲突;(2)临床试验必须经过研发单位正常的伦理审查;(3)临床试验设计必须坚持随机、对照、重复的基本原则;(4)在临床试验没有结束时,课题组不应该发布未经审核的研究结果;(5)更需要国家与地方行政部门加强管理,应该科学、规范、有序地组织此类研究的现场检查、督导与调研;(6)治疗COVID-19药物的疗效应该由权威部门发布,公布有关研究的设计和相关数据,接受科学界与公众和监管部门监督。2020年2月24日,国务院应对新冠肺炎疫情联防联控机制科研攻关组印发《关于规范医疗机构开展新型冠状病毒肺炎药物治疗临床研究的通知》[36],专门针对研究者发起的临床试验提出了要求。这个《通知》的发布使得由研究者发起的临床试验的门槛变高。新的申请行政审核流程和条件,以及临床实施的要求和结果都不能低于“经药品监管部门批准的新冠肺炎适应症的药物临床试验”的要求,即必须满足一些基本要求。如果一种药物在体外试验中在细胞层面产生抑制新冠病毒的活性,或在感染的动物试验中证明治疗有效,同时已经批准上市的药物就可以有充足理由上临床试验。用上市药物作对照主要是它的安全性有一定的保障,有大量的临床数据可以参考,包括药物服用剂量、时长、副作用都有一定依据。
2020年COVID-19疫情期间,疫情以外的药物临床试验面临执行难的困局。为了推进药物临床试验,促进被影响的药物临床试验及时补救,保护受试者权益。据中国临床肿瘤学会(CSCO)临床研究专家委员会于2020年5月8日举办“疫情期间药物临床试验面临的困局如何破解”研讨会报告[37],COVID-19疫情对人民生活、经济发展都带来了非常大的影响,很多临床试验也受到了影响,部分暂停,部分推迟。据统计,2020年1—4月,超过1 000项临床研究暂停,造成巨大影响。临床试验面临药物供给、无法随访、交通不便等问题。从科学管理角度来说,所有研究不能违背科学原则,而必遵循以下基本原则。
(1)坚持监管介入 针对新冠病毒的研究,我国作为人口大国,占据一定优势,但仍需要秉持实事求是、科学理性的原则,监管部门提早介入,才能避免乱象的发生。对于药动学、周期跨度较大的临床研究,中间可能会出现数据的缺失,针对缺失是否可以通过技术桥接、外推等进行弥补还需要讨论。疫情期间,利用大数据,通过“云会议”“云知情”“云伦理”等形式进行的备案,将来监管部门是否认可。通过与技术的咨询,不仅非常时期,常规时期也可以采用更为高效的办法来进行。通过信息化技术,在符合传统药品安全有效、质量可控的标准前提下,推广新技术。政策制定一定要跟上技术进步,及早进行原则性、纲领性的设计,给予更广阔的操作空间。
(2)坚持GCP原则 对于疫情的认识,需要统一在GCP的核心价值之上。需要把握GCP的核心问题,首要保护受试者利益,在此基础上推进临床试验,不管是暂时停药,还是停止试验,还是坚持试验,都需要围绕受试者的利益来推进工作。根据每一个临床试验的具体情况,最大化保证受试者的利益。临床试验出现问题,处理过程不能脱离国家疫情防控大环境,不能脱离医院具体情况。需要对每一位患者,根据其特征进行梳理,对受试者利益进行评估。如果按照这样的基本原则,临床试验后期恢复临床试验,无论研究质量、处理方式,都能够为后期减少损失打下基础。
(3)数据科学管理原则 疫情对临床试验的冲击影响巨大,但这种冲击本质仍是对传统临床试验模式的冲击。临床试验模式需要转型,通过新兴技术的支持,结合网络化、数字化、电子化、智能化进行转型。同时引入数字化、智能化模式,减少或避免疫情的不利影响。
(4)坚持伦理规范原则 需要抓住历史机遇,推动临床试验转型,在这一里程碑时期,有很多事情需要把握。疫情冲击,主要是受试者保护的危机,是临床试验生产停滞的危机,每一位受试者都可能受到伤害,有很多的问题。包括尽可能消除短期疫情对临床试验的冲击,恢复临床试验的时候需要遵守医学伦理基本原则,保护受试者。
7 监管科学发展更上一层楼
药物创新发展的挑战并不只是药品监管部门的事情,要真正获得应用科学技术的进步,必须有所有利益相关者的合作,包括政府、学术界和产业界。各方必须与合作伙伴合作,在整个开发过程的不同阶段促进创新和创造力。一定不能等待一个部门来实现科学监管,因为监管科学是一个被广泛接受的管理科学,也是一个技术科学。作为更广泛的生物医学研究事业的一个必要和动态的组成部分。展望21世纪创新研发的新挑战,应该比以往任何时候都更需要投资的产业、参与的学术机构和强有力的食品和药物监管机构,最重要的是要认识到,监管科学是为患者和公共卫生应用科学进步的科学。因此,我们需要一起去开创科学和医学创新阶段[38-39]。
美国监管科学研究专家提出的两个概念,一是最适用的监管科学(best available regulatory science,BARS),二是由此演化的监管科学主张的评价方法(metrics forevaluation of regulatory scientific claims,MERSC)[40]。两者结合是发展监管科学研究达到提高监管水平和能力的基本原则和方法的出发点。2019年4月国家药品监督管理局决定围绕“创新、质量、效率、体系、能力”主题,推动监管理念制度机制创新,加快推进我国从制药大国向制药强国迈进,启动了中国药品监管科学行动计划,确定了首批9个重点研究项目[41]。该监管科学行动计划围绕药品审评审批制度改革创新,密切跟踪国际监管发展前沿,拟通过监管工具、标准、方法等系列创新的一年实践,为有效解决影响和制约药品创新、质量、效率的突出性问题获得成效。因此,不论从全球监管科学10年的发展,还是国内监管科学一年的行动,均使我们看到科学监管和提高监管效率的成效。为共同实现更高目标,笔者认为需要在以下10个方面发展监管科学:
(1)药物创新发展的挑战并不只是药品监管部门的事情,需要研究新科学、新技术、新方法、新工具,共同推进和真正利用科学技术的进步为药物创新服务,必须有所有利益相关者的合作,包括政府、学术界和产业界。
(2)药品监管科学是推进“健康中国2030”的必然选择,是调整我国药品监管思路和策略的基础研究,对于确保安全性和有效性评价,运用新方法、新技术、新工具建立规范的监管科学技术的重要支持体系。
(3)建议加强监管科学、人才、监管体系建设,有条件的大学和研究院所设立硕士和博士学位培养自己的高端管理专家,才能有效发挥我国体制优势。
(4)建议已经建立的“监管科学研究院”或“监管科学研究中心”,应重视新方法、新技术、新工具的发展研究。
(5)建议建立以循证医学为基础的疗效和风险评价。
(6)建议建设以“中药质量标志物”为抓手的中药全产业链的质量体系。
(7)3年的质量一致性评价工作对提高我国药品质量产生了积极作用,但需要利用监管科学形成一种“长治久安”的有效管理制度、价格制度和合理的产品结构格局,鼓励机制、科学创新、技术创新、方法创新和工具创新,发挥监管科学在创新驱动下的药品研发、生产、供给整个产业链健康发展的作用。
(8)强化企业创新的主体责任,发扬监管部门沟通作用、协助企业创新和改革。借鉴国外成功经验,提高创新药物和仿制药物审评审批效率。
(9)建设符合国际标准的第三方服务机构,健全监管科学技术人才培养教育体制,有利于形成立法、执法和检测体系健全的质量监管体系。
(10)坚持以临床需求为导向的新药(包括中药新药)发展和新药引进方向。对防治艾滋病、恶性肿瘤、重大传染病和罕见病等疾病的创新药、儿童用药、老年人用药等加快审评审批。坚持临床疗效金标准原则把控进口关。
参考文献(略)
来 源:刘昌孝. 药品监管科学发展十年(2010—2020)回顾 [J]. 药物评价研究, 2020, 43(7):1197-1206.
